Retail is, and always has been, about one thing: meeting the customer where they are.
Today, e-commerce is a multi-trillion dollar global industry. Consumers expect to discover, compare, and purchase products instantly from anywhere, on any device, and at any hour. The brands that thrive are the ones that reduce friction, personalize experiences, and show up in the right place at the right time.
But "the right place" is changing very fast.
For decades, retail innovation has been defined by a series of platform shifts: each one moving the point of sale closer to where consumers naturally spend their time and attention. We're now entering the most transformative shift yet, and it is being driven by AI.
The Journey: From Storefront to Screen to Stream
Let's trace the arc of retail distribution, because understanding where we've been illuminates where we're headed.
The physical storefront
Retail began with brick and mortar. Location was everything. Foot traffic determined revenue. Brands invested in signage, window displays, and prime real estate to capture attention.
The web
The internet changed the equation entirely. Suddenly, a store in a small town could reach a global audience. E-commerce platforms like Amazon, Shopify, and eBay became the new Main Street. SEO and digital advertising replaced window displays. The brands that mastered web presence won.
Mobile commerce
Smartphones put a store in every pocket. Mobile-optimized experiences, push notifications, and app-based shopping created always-on retail. Convenience became the primary currency.
Social commerce
Then came the realization: consumers were not spending their time on retail websites. They were on Instagram, TikTok, Pinterest, and Facebook. Social commerce emerged, embedding "Shop Now" buttons directly into feeds, stories, and live streams. The storefront followed the eyeballs.
Marketplaces and aggregators
Simultaneously, marketplace models consolidated discovery. Consumers stopped searching for brands and started searching for products on Amazon, Google Shopping, and comparison engines. Being present on these platforms became table stakes.
Each of these shifts followed the same principle: go to where the consumer already is.
Now, ask yourself: where are consumers going next?
The Era of Agentic Commerce: Consumers Are Shopping with AI
We're witnessing the beginning of a fundamental shift in how people discover and interact with products and services. Increasingly, consumers are not opening a browser and typing a URL. They are not even scrolling a social feed. They're asking an AI.
"Find me a waterproof hiking jacket under $200 with good reviews."
"What is the best espresso machine for a small kitchen?"
"Order me more of that dog food I got last month."
These conversations are happening right now inside ChatGPT, Perplexity, Claude, Google Gemini, and a growing ecosystem of third-party AI-powered agents and assistants. These interfaces are becoming the new front door for consumer intent.
And here is what makes this moment so critical for retail: AI agents do not just answer questions, they take action. They can compare products, check inventory, apply coupons, and complete purchases. They are not just where consumers start their shopping journey, they can now complete the entire shopping journey.
This creates both an enormous opportunity and an urgent strategic imperative for retail brands:
If your products and services are not accessible to third-party AI agents, you're invisible to a growing segment of consumers.
Think about what happened to brands that were slow to adopt e-commerce. Or mobile. Or social. The same dynamic is playing out now, but the window is narrower and the stakes are higher because AI adoption is accelerating faster than any previous platform shift.
So the question becomes: how do you make your retail catalog, your inventory, your pricing, your promotions, and ultimately your entire commerce experience securely available to these AI agents?
The answer starts with something called Model Context Protocol (MCP).
Your First Step: MCP Servers
The MCP is an open standard that defines how AI agents discover and interact with external tools and services. Think of it as a universal adapter between AI models and the real world.
Here is the core idea: AI agents like ChatGPT or Claude are incredibly capable, but they are fundamentally limited to what they can access. Out of the box, they can generate text, reason through problems, and hold conversations. But they cannot check your store's live inventory. They cannot look up a customer's order status. They cannot apply a promotional discount to a cart.
Unless you give them the tools to do so.
An MCP server is how you expose your existing business capabilities — such as your APIs, your services, and your data as tools — that any compatible AI agent can discover and invoke. It is the bridge between your commerce infrastructure and the AI interfaces where your customers are increasingly spending their time.
From existing APIs to MCP: what this looks like in practice
The good news is that you probably already have most of what you need. If you're running a modern retail operation, you have APIs for:
- Product catalog: search, filter, and get product details
- Inventory: check availability by location or warehouse
- Pricing and promotions: retrieve current prices and apply discount codes
- Order management: look up order status and initiate returns
- Customer accounts: view purchase history and manage preferences
An MCP server sits in front of these existing services and describes them in a standardized way that AI agents understand. Each capability becomes a tool with a clear name, description, and set of parameters. When a user asks ChatGPT "Is the Nike Air Max 90 available in size 11?", the agent can discover your inventory tool, call it with the right parameters, and return a real-time answer.
You're not rebuilding your commerce stack. You're adding an intelligent, standardized layer in front of it. A layer that makes your business agent-accessible.
But wait, we have a problem
If you're an e-commerce company and you've just stood up an MCP server that can check inventory, look up orders, retrieve customer data, and process transactions… you've also just created an external-facing gateway to your most sensitive business systems.
And that MCP server is designed to be called by any compatible AI agent. ChatGPT. Perplexity. Claude. Third-party bots you've never heard of. Any user of those agents could potentially request access to your tools.
This raises immediate and critical questions:
- Who is making this request? Is it a legitimate customer, or an anonymous entity?
- Are they authorized to access this specific data? Should a random user be able to look up someone else's order?
- How do you enforce access control when the "client" is an AI agent acting on behalf of a human?
- How do you prevent abuse such as rate limiting, scope restriction, and consent?
You cannot just expose your commerce APIs to the open internet through an MCP server and hope for the best. You need authentication and authorization built into the protocol from the ground up.
This is exactly the problem Auth0 solves.
Securing Your MCP Server with Auth0
Traditional API security assumes a well-known client like a mobile app you built or a web frontend you control. You issue credentials, validate tokens, and enforce policies within a closed ecosystem.
MCP breaks that model. Your MCP server is designed to be consumed by third-party AI agents you do not control. The user interacting with those agents may have an account with your retail platform, but the agent itself is a new kind of client. This client needs to act on behalf of the user, with appropriate permissions, within a trust boundary you define.
This is a delegated authorization problem, and it maps naturally to the OAuth 2.0 framework. But MCP introduces nuances that require purpose-built support:
- Dynamic tool discovery: Agents discover tools at runtime. Authorization needs to be tool-aware.
- Token scoping: An agent checking product availability should not have the same permissions as one processing a return.
- Consent and transparency: Users need to understand and approve what an agent is doing on their behalf.
- Third-party agent trust: Not all agents are equal. You may want different access policies for ChatGPT vs. an unknown bot.
Auth0's Auth for MCP
Auth0 has built first-class support for securing MCP servers. This makes it straightforward to add enterprise-grade authentication and authorization to any MCP deployment.
The MCP authorization framework is built using OAuth 2.1, which consolidates modern security best practices into the foundation. This ensures the baseline is secure by default.
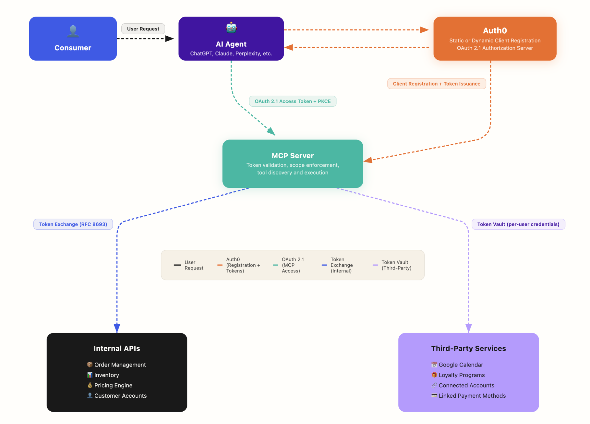
Here is how it works at a high level:
A user interacts with a third-party AI agent (for example, ChatGPT) and asks it to perform an action that requires one of your MCP server's tools, like checking their order status.
The agent discovers the tool on your MCP server and determines that authorization is required. The agent retrieves the server's authorization metadata to understand how to authenticate.
The agent needs to establish itself as a client. Before the agent can request tokens or initiate any authorization flow, it needs client credentials. There are two modes for this, and the right choice depends on your relationship with the agent.
Static registration is the preferred and more secure approach. You manually register the AI agent as a client application in your Auth0 dashboard ahead of time. You have complete control over which clients can access your resources.
Dynamic Client Registration (DCR) enables the open ecosystem. For the broader universe of AI agents you cannot anticipate, dynamic registration allows an agent to register itself at runtime by calling Auth0's registration endpoint. This is what makes MCP truly open. While efficient for certain implementations, this can introduce significant security risks if not properly secured. Auth0’s Tenant Access Control List or even a reverse proxy can provide defense in depth measures to guard against potential vulnerabilities.
Whether statically or dynamically registered, the agent now has credentials and can proceed with the authorization flow.
The user is prompted to authenticate through Auth0. This can be a familiar login flow such as email/password, social login, passkeys, enterprise SSO, or whatever you've configured for your retail platform.
Auth0 issues a scoped access token that grants the agent permission to call specific tools on behalf of that specific user. The token encodes exactly what the agent is allowed to do and nothing more.
Your MCP server validates the token on every tool invocation, enforcing the authorization policy. If the token does not have the right scope, the request is denied.
The MCP server exchanges tokens for internal services. Your MCP server does not operate in isolation. It orchestrates calls to internal microservices and backend systems, each with its own trust boundary and authorization requirements. Auth0 Custom Token Exchange enables your MCP server to:
Swap the agent's token for an internal API token. Your order management service expects a token with
audience: orders-api. The MCP server exchanges the inbound token for one your internal service trusts, preserving the user's identity and narrowing the scope to only what is needed for that specific call.Enforce least privilege at every hop. Even if the agent's token grants
read:orders write:cart, the token exchanged for your inventory service should only carryread:inventory. Each downstream call gets the minimum permissions required and nothing more.
The MCP server retrieves third-party credentials from Token Vault. Some tool invocations require calling external services where the user has linked their own account, such as Google Calendar for delivery reminders, a connected loyalty program, or a linked payment method. For these cases, the MCP server retrieves the user's credentials through Auth0 Token Vault. Token Vault securely stores and manages OAuth tokens for third-party services on a per-user basis, handling refresh automatically. No secrets are hardcoded in your MCP server. No user tokens are stored in your infrastructure. Auth0 manages the full lifecycle.
The agent completes the action and returns the result to the user securely, with a full audit trail.
The result is a zero-trust chain from the AI agent all the way to your backend services and third-party integrations. Every link is authenticated, scoped, and auditable. No service blindly trusts a token that was not issued for it. No downstream system receives more access than it needs.

How Auth0 can help you secure your MCP server
From the user's perspective, it is seamless: they asked a question, confirmed their identity, and got an answer. From your perspective as a retailer, every interaction is authenticated, authorized, scoped, and logged at every layer of the stack.
What This Means for Retail
With Auth0 securing your MCP server, you can confidently expose your commerce capabilities to the entire ecosystem of AI agents knowing that:
- Only authenticated users can access sensitive tools.
- Each tool invocation is scoped to the minimum necessary permissions.
- Customer data is protected, meaning a user can only access their own orders, preferences, and account.
- You maintain control over which agents can access which tools, and under what conditions.
- You get visibility into how agents are interacting with your services.
This is not just security, it is a competitive advantage. Retailers who can safely and reliably integrate with AI agents will capture demand that their competitors simply cannot reach.
The Bottom Line
The history of retail is a history of following the consumer. From storefronts to websites, to mobile apps and social feeds, the brands that win are the ones that show up where their customers already are.
Today, consumers are moving to AI agents. ChatGPT, Claude, Perplexity, and the countless specialized assistants emerging every week are becoming the new interface for commerce. If your products and services are not accessible to these agents, you're ceding ground to competitors who are.
MCP servers are how you get there. Auth0 is how you get there securely.
The technology is ready. The standards are maturing. The consumer behavior is shifting. The only question is whether you'll be ahead of this wave or behind it.
Start building today. Your next customer might already be asking an agent where to find you.
Go Deeper with Auth0's Auth for MCP
Ready to start building? Here is everything you need to secure your MCP server with Auth0.
Documentation and quickstarts
- Auth0 for AI Agents Overview: Comprehensive guide to Auth0's approach to securing agentic AI applications, including MCP servers.
- Auth0’s Auth for MCP Quickstart: Secure your MCP servers, enable API access, and implement standards-based client registration.
- Auth for MCP Sample Apps: Explore sample MCP apps built using Auth for MCP.
Key concepts
- Model Context Protocol (MCP): Learn about the open standard that defines how AI agents interact with external tools and services.
- OAuth 2.0 and Delegated Authorization: Understand the foundational protocol that underpins MCP server security.
Learn more
- Subscribe to the Auth0 YouTube Channel: Video walkthroughs, demos, and deep dives into Auth0 for AI agents capabilities.
- Join the Auth0 Community: Connect with other developers building secure agentic applications.


